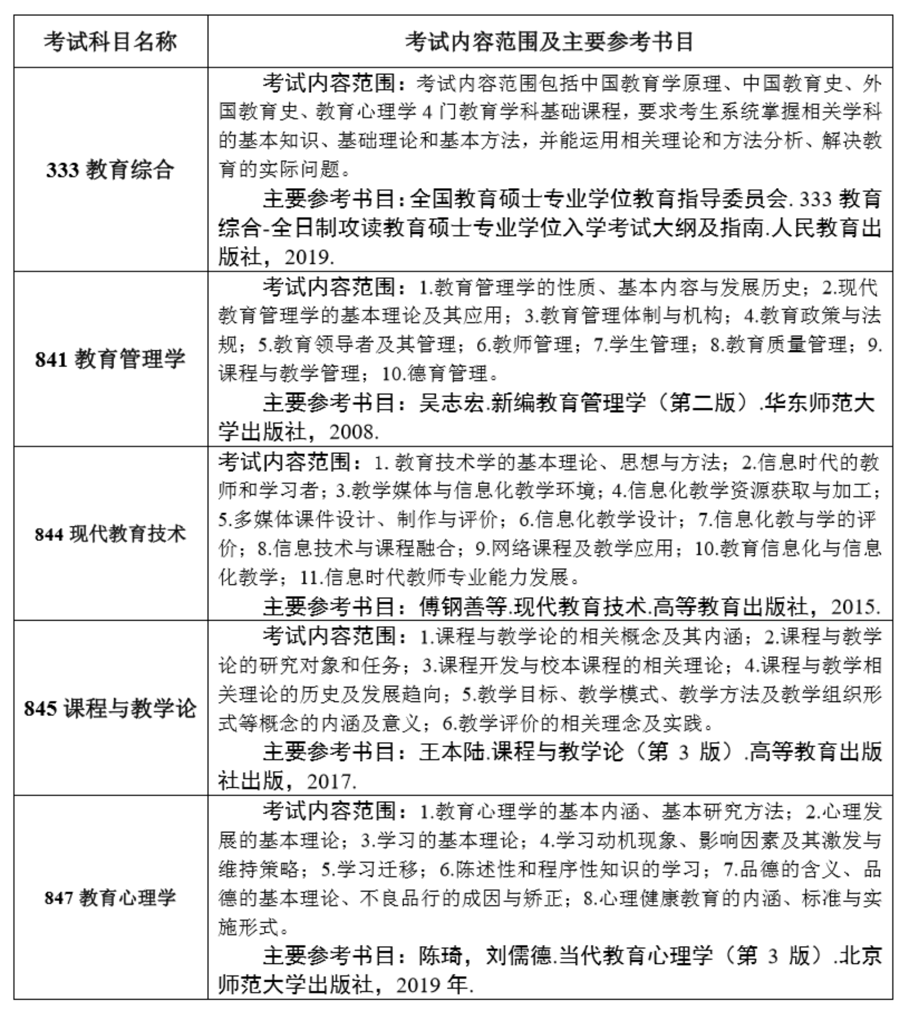
您所在的位置: 首页» 研究生教育» 硕士招生 2020 年专业型硕士招生考试自主命题科目 时间:2020-07-17 08:46:45 bevictor伟德官网 - 源自英国始于1946 2020 年专业型硕士招生考试自主命题科目 TOP